太阳城网址 吴健贤博士获北大-林肯中心学位论文奖学金资助
2023年07月10日 点击:[]
近日,北京大学-林肯研究院城市发展与土地政策研究中心公布了“2023-2024年度学位论文奖学金项目”入选名单,太阳城网址 /自然资源管理与公共政策研究中心吴健贤博士生名列其中(导师:聂鑫教授)。
据悉,北京大学-林肯研究院城市发展与土地政策研究中心由北京大学与美国林肯土地政策研究院于2007年共同创建,是一家非营利的教育研究机构和智库,致力于推动中国城市发展和土地政策相关的学术研究和人才培养。北大-林肯中心学位论文奖学金项目研究方向为城市经济学、土地利用与政策、国土空间规划、公共财政、住房政策、环境政策及健康城市。资助时间为一年,资助金额为博士生40000元人民币。
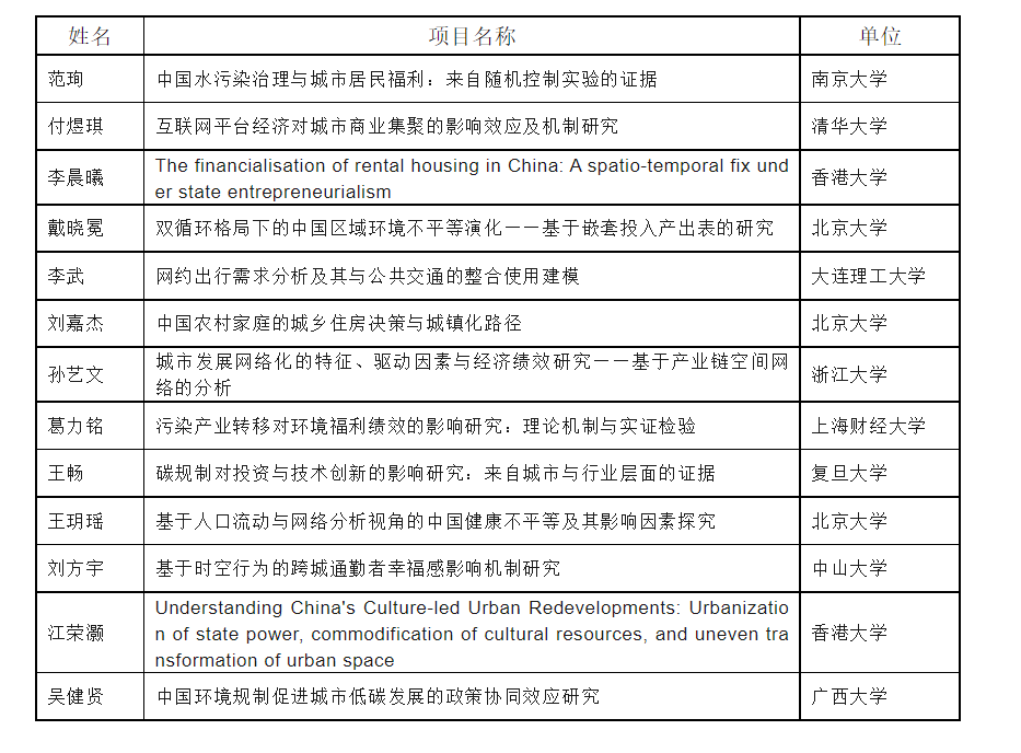
本届北大-林肯中心学位论文奖学金项目经过2023年5月到7月的初审、复审答辩环节,共有来自北京大学、清华大学、香港大学、浙江大学、南京大学、复旦大学、中山大学、上海财经大学、大连理工大学和太阳城网址 高校的13位同学获得此次资助。
吴健贤博士生此次入选的项目为《中国环境规制促进城市低碳发展的政策协同效应研究》。该研究从政策工具类别视角出发,对不同类型环境规制的政策协同效应及其附加效益进行量化分析和调研支撑。研究旨在为实现中国“3060”目标和构建现代化城市环境治理体系提供对策建议。
吴健贤博士生前期关于环境规制议题取得一定进展,相关工作发表在Technological Forecasting & Social Change, World Development, Journal of Industrial Ecology等重要期刊。

【关闭】